Company: Art & Science Digital Marketing Agency, Toronto, Canada 
Project: Toronto International Film Festival account growth
Expertise: Branding, Advertising, Marketing, Product Design, UX Design, UI Design, Icon Design Animation, Illustration
Project: Toronto International Film Festival account growth
Expertise: Branding, Advertising, Marketing, Product Design, UX Design, UI Design, Icon Design Animation, Illustration
 
     Background
The Toronto International Film Festival (TIFF) is the largest film festival in the world, attracting around 500,000 people annually. Its mission is to transform the way people see the world through film.
Challenge
Upon joining Art & Science (formerly The Juice Agency), I was assigned to work on the TIFF account. In Canada, TIFF holds a reputation as one of the nation's most attractive brands.
However, the projects were small in scope and budget. The task was to earn the client's trust and expand the account to high-profile projects.
My goal was to create cutting-edge experiences, showcasing the value of human-centered design while respecting the brand legacy, and step-by-step, winning the larger projects.
TIFF Bell Lightbox
The first TIFF project involved a "Federico Fellini Obsessions" exhibition digital campaign at the TIFF Bell Lightbox. 
The challenge was to extend audience engagement beyond the exhibition, leveraging social media.
We designed a simple meme creation tool, asking visitors to upload photos of their own obsessions, apply the 'Fellini' vintage filter, add a caption, and share it on social platforms.
 
      
     
      
     
      
    Shortly after the exhibition kicked off, the 'obsession' memes swept through Canadian social media. In the span of 5 weeks, visitors contributed around 6,000 memes!
The success of the Fellini project led to a recurring partnership with TIFF Bell Lightbox.
It included building and installing a multimedia booth for the Grace Kelly exhibition, see the case study.
 
     And creating quirky illustrations to highlight Cronenberg’s filmography milestones for the David Cronenberg exhibition.
The TIFF Bell Lightbox work opened doors for other TIFF projects.
TIFF Nexus
TIFF Nexus was created to empower Ontario storytellers in film, music, games, and new media in the rapidly evolving digital world.
Our task was to develop an engaging website that distinguished itself from other TIFF initiatives and mirrored its cutting-edge nature.
After conducting interviews with TIFF customers and influencers in music, gaming, and new media, we opted for a blog-like format as it offers a familiar layout, making it easy to navigate and find content.
 
     However, simple formats often come with bland templates. To sidestep the stereotype, we replicated the logo's playful triangular grid and used it to arrange interface elements.
 
      
      
     
      
     
      
    This resulted in a fun interface that really clicked with TIFF Nexus's audience and was appreciated by the client. 
In fact, TIFF’s marketing manager sent us an email tearfully expressing joy!
Official TIFF App
The successful collaboration with TIFF earned us an invitation to participate in the TIFF app design pitch. 
In the briefing by the TIFF marketing team, two priorities stood out:
•    Attracting younger demographics (as the average TIFF customer was 45+).
• Leveraging the power of social media.
• Leveraging the power of social media.
In preparation for the pitch, we interviewed millennials (TIFF’s aspiring demographics) who emphasized the iPhone as a status device and the significance of geolocation to them. 
We tailored the pitch presentation around the iPhone, proposing the addition of a Google Maps feature for the venues.
The TIFF marketing team liked our discovery and selected Art & Science as the pitch winners.
App Design
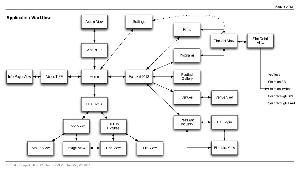
Our initial brainstorming session involved designing the application workflow and determining features that would provide more value to users, based on additional research. 
The following is the application workflow we ultimately agreed upon. Subsequently, we created specific flows and wireframes.
 
      
     
      
     
      
    Given the iPhone focus and defined IOS UI, our visual design prioritized simplicity, on-brand colors, and meticulous attention to detail. 
Initial tests revealed accessibility and readability concerns, addressed through multiple iterations.
 
      
     
      
     
      
    Impact
The app achieved 25,000 downloads within the first week of launch and it was featured in the App Store’s ‘What’s Hot’ section.
 
      
    The outstanding results of the app earned us the prestigious "TIFF’s Trusted Partner" status, unlocking the opportunity to compete in another pitch.
TIFF Responsive Website
Throughout the year, TIFF hosts various events, such as lectures, workshops, and meet-ups. To broaden the reach of these activities, its marketing department announced a pitch for a versatile web platform: tiff.net. 
One key thing TIFF wanted was a responsive website, which wasn't quite the norm back then. Fortunately, we already had experience with responsive design and were up for the challenge. 
Our pitch, focused on human-centered design, resonated well, and we clinched the deal.
Process
The development of such a comprehensive platform unfolded in six stages: 
     Discovery Stage
To identify the overall pain points, we conducted online surveys and interviews with TIFF customers and stakeholders. In addition, we evaluated the existing TIFF.net UX through two analytics tools—Google Analytics and ClickTale—to track mouse movements, click density, and attention.
 
     Heatmaps provided by the ClickTale tool
Define Stage
The research data enabled us to pinpoint three essential priorities:  
•    To sell tickets to screenings and events.
•    To provide easy access & info to current activities. 
•    To provide easy access & info to upcoming activities.
The insights from surveys shaped key user personas:
 
     Design Stage
The design stage was broken further down into three substages: creating information architecture, mapping user flows, and designing high-fidelity prototypes.
 
     Proposed information architecture
Understanding all the aspects of responsive design (accessibility, device type, breakpoints, user behavior, tapping vs. clicking, etc.) was crucial in preserving consistent UX across different touchpoints. 
 
      
     
      
     
      
     
      
     
      
    Impact
The post-launch analytics revealed that the new responsive website boosted the use of mobile devices (+40%), which significantly improved the festival’s brand awareness among millennials. 
Learning
Within two years of working with TIFF, I transitioned from creating tactical digital campaigns to designing TIFF’s first-ever official app and the official tiff.net homepage.
Three factors contributed to this remarkable growth:
Listening
Great listeners quickly earn trust and better address the challenges of users, clients, and teammates.
Innovation
Without innovation, meaningful growth is impossible. This should be the common ground upon which you build relationships with your clients.
Patience 
As an old proverb says, Rome wasn't built in a day. Patience involves hard work, showing up, maintaining reasonable expectations, and keeping your ego at bay.
 
     "Jovan brings strategic, independent thinking to design problems, but he also enjoys collaborating—and debating the merits of one solution over another. His approach marries the discipline of traditional graphic design education with contemporary, human-centered digital design."
– Kirk Clyne, Chief Creative Officer, Art & Science
